尘白禁区琴诺·悖谬怎么玩 尘白禁区琴诺·悖谬培养攻略
《尘白禁区》最新季应该叫《量子少女的千层套路》,从堆叠恶续到配后勤全是俄罗斯套娃。小编统计发现,全服玩家这周在拟境里放的漩涡能绕地球三圈。感到兴趣的用户们与小编一同了解吧。
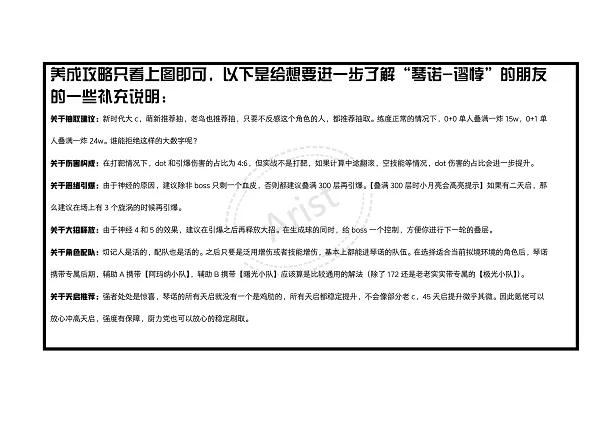
定位:核爆技能输出 无视黄甲
输出方式:目前主要依靠常规技引爆恶绪输出。
技能简介:
常规技:每次E召唤一个漩涡为敌人上30层恶绪,最多释放3个,每次射击为敌人上两层恶续(每秒约32.7层,一命为42.2层),最高300层,叠满后,长按E引爆漩涡和角色周围敌人身上的恶绪,造成巨额伤害,引爆伤害为常规技伤害。
爆发技:为附近敌人上100层恶续,立刻补满3个漩涡(如果场上没有漩涡,会直接叠90层)
支援技:迟缓,添加光刺可被引爆。
抽取建议:
琴诺的大数字打法非常解压,对此类玩法有好感的玩家考虑抽取。
我个人认为琴诺主要的拟境BOOS是二律悖反,二型机甲(无需破腿),耶洛沙之泪和尼亚尔(无视尼亚尔护甲减伤),牛爷爷对以上BOOS阵容短期无法成型的玩家建议抽取。

后勤:
后勤使用当期活动后勤祖灵小队,后勤词条攻击和特异伤(第三词条)收益较高,优先刷取单高攻击(10或8.5),之后将后勤拉满看有无特异伤害。如果不是高攻加极速我个人是不建议浪费重修的。从这周拟境看也需要一点极速。
武器选择
专武白夜别诗,活动武器洁白之环,星辰回忆,暂时没用的百战老兵。
琴诺的专武提供了50(精一30)的易伤,作为目前游戏的独立乘区,提升效果非常明显,加上高弹容高射速,提升非常大。同时,精二对精一的提升也非常大。
星辰回忆是可以吃到武器效果的,满精星辰回忆提供了60增伤,但比百战老兵少了大概40攻击,虽然无特异武器跳弹不能叠恶绪,但是星辰回忆射速更快。目前笔者认为满精星辰回忆应该跟满精活动专武差距不大。
不过话说回来,如果是没出专不想浪费体力换活动武器还想体验新角色,根据自己有的武器选择就行。还是推荐大家去抽专武,哪怕只抽一把日后再用武器组件换。
目前的主要配队思路
琴诺对目前的各种辅助适配性都比较好,各种常规辅助都能吃到。就琴诺本体而言,增伤区在200%左右(目前测下来专武临别赠言好像是增伤?),攻击区在220%左右,但是琴诺本体攻击白值只有2231,还是非常时候吃一些数值加攻的。
这里对几个辅助浅作分析:
辉夜:提供减抗和增伤,同时可以触发阿玛纳提供攻击和增伤。由于琴诺目前攻击区缺乏,如果另一个角色缺乏攻击加成,可以考虑将一命松林辉夜的松林换成打火机。
依切尔:专武提供的1800攻击相当于81%加攻了(精一风虎相当于48%加攻),同时依切尔还能帮助解决柱子问题。
观测者:观测者本身攻击不低,三命观测者还能提供40增伤。
绷带小姐(四星茉莉安):推荐曙光深海茉莉安,可以提供36%的减抗,满精深海呼唤也能提供大概40%的攻击加成。
其他常规的辅助,阿玛纳合金触发器狂猎(无合金军舰鸟也行),叠了一点攻击的草莓蛋糕小太阳之类的作为替代也可以。

问题答疑
Q:我的琴诺还没养成,可以先带领航当控制手吗?
A:控制手琴诺主要还是竞争小安卡的位置,虽然悖谬攻击白值比小安卡高,支援技CD比小安卡短,但是很多时候我们带小看是为了利用初始爆发能量多开一次大,如果不影响开大次数可以这样带。
Q:用五星猫猫拉魂,引爆是否可以造成双倍伤害?
A:不可以,因为五星猫猫的小凯贝本质上是增加了一个部位,琴诺的引爆对多目标敌人也只能造成一次伤害。
Q:那我辅助可以考虑四星猫猫吗?
A:确实,四星猫猫的表我意识体是独立个体,但是考虑防御后的真实传导伤害只有33(无四天启只有30),虽然可以利用辉夜将此传递效率提高到44%左右,但是这种打法需要苔丝提供爆发无法带辉夜。如果你有多余的合金,可以尝试阿玛纳四星猫猫加苔丝,注意不能这个配队不能先放E,否则影响意识体层数。流程为苔丝爆发技,射击叠层,小猫猫拉魂,琴诺开大,引爆。注意小猫猫拉出去的魂不会跟随敌人,需要凹一点动作。
Q:我没有数据金抽专了,能不能先用活动武器过度复刻再补专?
A:这个版本因为还要考虑五星恩雅的后勤,体力压力还是比较大的,利用几乎一周的全部体力去换满精活动武器,还是需要权衡的。如果有满精是星辰回忆可以考虑过度。
Q:星辰回忆可以叠满吗?
A:目前星辰回忆存在bug,蓄力会倒扣6层,只能叠9层。但是从12层可以常驻看,没有理由引爆更快的伤害频率无法叠满。目前这个bug笔者已经反馈。
小结:
当前来看,在1.7版本琴诺·悖谬强度可观,但是对于打算周年庆版本入坑的玩家来说,则需要考虑好自己的财力能否支持养出一个专属的配队。
手游厂商信息
- 手游厂商: Seasun Games Pte. Ltd.
- 手游备案: 暂无
- 权限说明:点击查看
- 隐私政策:点击查看
尘白禁区手游相关内容
-
尘白禁区 1.4「雪境危途」活动公告
尘白禁区 1.4「雪境危途」活动公告 代号“断点”的肃清行动中分析员中弹,里芙重伤昏迷,而队员们被监禁,陶命令分析员护送目标前往耶洛沙才被释放。 在耶洛沙边境,一同执行护送任务的辰星与苔丝被人袭击,通讯也被屏蔽,种种迹象表明这次护送任务非比寻常。 陶...2025-11-01 -

-

-

-
尘白禁区「福利活动一览」
尘白禁区「福利活动一览」 尘白禁区「融雪测试」现已开启!丰富福利活动同步上线! 分析员们,千万不要错过啦!活动具体内容请查看下方长图~ 尘白禁区尘白 尘白禁区禁区 尘白禁区福利 尘白禁区活动2025-10-09 -

-
尘白禁区「天启者图鉴鉴赏-狂猎」
尘白禁区「天启者图鉴鉴赏-狂猎」 里芙-狂猎 Wild Hunt前瓦尔基里游戏明星选手,加入海姆达尔部队后依然保持着英勇果决的风格。沉着勇敢,冷淡寡言,以向泰坦复仇作为剩余人生的全部目的。“我只是做了我必须做的。”《尘白禁区》将于7月20日10:00...2025-10-07 -

-

沭阳吧下载网





